Product Summary
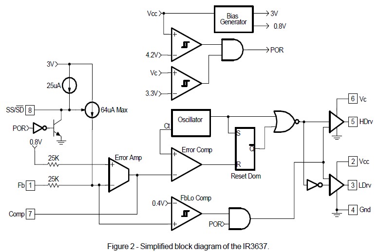
The IR3637STRPBF controller IC is designed to provide a simple synchronous Buck regulator for on-board DC to DC applicationsn in a small 8-pin SOIC. The output voltage can be precisely regulated using the internal 0.8V reference voltage for low voltage applications. The IR3637STRPBF operates at a fixed internal 400kHz switching frequency to reduce the component size. The device features under-voltage lockout for both input supplies, an external programmable soft-start function as well as output under-voltage detection that latches off the device when an output short is detected.
Parametrics
Absolute maximum ratings: (1)Vcc Supply Voltage: 16V; (2)Vc Supply Voltage: 25V; (3)Storage Temperature Range: -65℃ To 150℃; (4)Operating Junction Temperature Range: 0℃ To 125℃; (5)ESD Classification: HMB Class 2 (2KV) JEDEC Standard; (6)Moisture Sensitivity Level: JEDEC Level 1 @ 260℃.
Features
Features: (1)0.8V Reference Voltage; (2)Operates with a single 5V Supply Voltage; (3)Internal 400kHz Oscillator; (4)Soft-Start Function; (5)Fixed Frequency Voltage Mode; (6)Short Circuit Protection.
Diagrams

| Image | Part No | Mfg | Description | ![]() |
Pricing (USD) |
Quantity | ||||||||||||||||||||
|---|---|---|---|---|---|---|---|---|---|---|---|---|---|---|---|---|---|---|---|---|---|---|---|---|---|---|
![]() |
![]() IR3637STRPBF |
![]() International Rectifier |
![]() Switching Converters, Regulators & Controllers |
![]() Data Sheet |
![]()
|
|
||||||||||||||||||||
| Image | Part No | Mfg | Description | ![]() |
Pricing (USD) |
Quantity | ||||||||||||||||||||
![]() |
![]() IR3621F |
![]() |
![]() IC REG CTRLR BUCK PWM VM 28TSSOP |
![]() Data Sheet |
![]()
|
|
||||||||||||||||||||
![]() IR3621FTR |
![]() |
![]() IC REG CTRLR BUCK PWM VM 28TSSOP |
![]() Data Sheet |
![]()
|
|
|||||||||||||||||||||
![]() |
![]() IR3621FTRPBF |
![]() International Rectifier |
![]() DC/DC Switching Controllers |
![]() Data Sheet |
![]()
|
|
||||||||||||||||||||
![]() |
![]() IR3621M |
![]() |
![]() IC REG CTRLR BUCK PWM VM 32MLPQ |
![]() Data Sheet |
![]()
|
|
||||||||||||||||||||
![]() |
![]() IR3621MPBF |
![]() |
![]() IC REG CTRLR BUCK PWM VM 32MLPQ |
![]() Data Sheet |
![]() Negotiable |
|
||||||||||||||||||||
![]() |
![]() IR3622AMTRPBF |
![]() International Rectifier |
![]() Switching Converters, Regulators & Controllers |
![]() Data Sheet |
![]()
|
|
||||||||||||||||||||
(China (Mainland))










